Overview
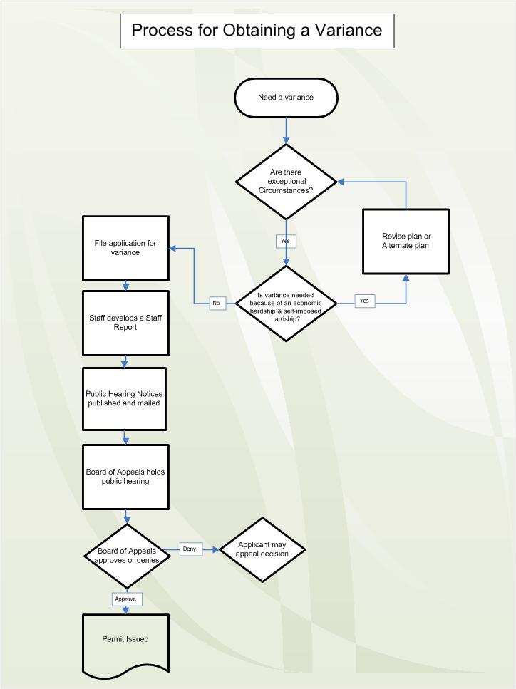
A variance is a relaxation of a standard in a land use ordinance and is granted by the Board of Appeals. The variance allows building or development in a way that is inconsistent with the dimensional standards contained in the ordinance. The variance procedure allows the impact of the general rules to be varied in response to unusual circumstances that constitute unnecessary hardship or practical difficulty.
Requesting a Variance
Any property owner who has been denied a building or development permit due to violation of dimensional standards has a right to request a variance. The petition for a variance must be heard by the Board of Appeals at a public hearing. Please contact the Department of Community Development at (262) 786-8610. Applications and guidelines are available at the department office:
3805 S. Casper Dr.
New Berlin, WI 53151
2026 Hearing Schedule & Application DeadlinesAll applications are due at 4:30 on the deadline date.
Hearing Date
| Application Deadline
|
|---|
| January | CANCELLED | | 2/5/2026 | 12/23/2025 | | 3/5/2026 | 1/21/2026 | | April | CANCELLED- Election | | 5/7/2026 | 3/26/2026 | | 6/4/2026 | 4/23/2026 | | July | CANCELLED- 4th of July Festival | | August | CANCELLED- Election | | 9/3/2026 | 7/23/2026 | | 10/1/2026 | 8/20/2026 | | 11/5/2026 | 09/24/2026 | | 12/3/2026 | 10/22/2026 | | January 2027 | CANCELLED |
| Resources |